
北京硕佳世联科技有限公司
传真:010-60219928
电话:010-60219928
技术咨询:18601117823
销售经理:17778195207
您需要利用有限的 IT 预算做出正确的选择。您希望维持较低的成本,但是现在您又需要进行明智的 IT 采购投资以支持未来的业务。您需要可提供企业级性能和技术的服务器,而且这些服务器应能不断发展以满足有关小型办公室和分布式环境的未来需求。深信服网络安全产品易于部署和管理,是专为 IT 经验有限的企业而设计的。您可以信任它们的全天候可依赖性和企业级安全性。我们的产品服务组合可以为企业提供各种档次的网络安全产品选择.
硬件续保服务说明
续保包含:宝德全部硬件和软件升级服务
硬件支持服务是根据客户业务的时效性需求,对客户 IT 基础架构中的硬设备(含操作系统的维护)提供的响应式服务,其服务对象包含主机、存储、网络设备、服务器。客户可根据自身需求选择适合的 SLA标准。工程师将通过远程、现场等方式对客户IT 系统的硬件故障进行及时的诊断、排除,******限度地保障客户 IT 系统的可用性降低故障对业务运作的影响。
1.1 及时响应
1.7*24的及时响应
客户可通过电话、邮件、传真等方式在全天的任何时间向服务商提出服务请求,服务商的工程师承诺对所有一、二级故障请求在 15 分钟内受理、并及时做出响应:协助客户进行远程故障诊断并尝试解决,必要时安排工程师尽快到达客户现场进行故障排除;
2.完善的服务请求受理、跟踪机制
工程师受理、记录客户服务请求并激活服务响应流程,调配人力、物力对客户需求进行及时响应。
1.2综合服务能力
1.服务商工程师的技术方向涵盖了主机、服务器、存储、网络设备等 IT 基础架构中主要硬件产品,不论客户的设备种类如何繁多,都可以通过服务商得到一站式的服务,免去多方协调的麻烦;
2.服务商会持续跟踪业内技术的发展,及时对技术人员进行相关培训,以确保客户得到技术的领先的专业服务;
1.3服务项清单:

2.1故障解决
1 远程问题诊断和支持服务
在提供任何必要的现场服务之前,服务商将首先使用远程支持服务工具对服务范围内的设备进行远程诊断,或通过其它远程方式为解决问题提供帮助。
2 现场支持服务
如果确定故障不能通过远程方式解决,则服务商的工程师将到客户现场进行故障的排除。
3 备件支持服务
服务商为客户提供备件响应支持服务,根据对故障远程和现场诊断的结果,在规定的服务时间内为客户提供现场备件支持。
4 疑难问题升级服务
任何疑难技术问题,都可以利用升级服务的支持手段,通过服务商服务交付中心和第三方合作伙伴予以解决。
注:此服务包含对硬件操作系统的维护。
2.2预检服务
服务合约签订后,服务商将为客户提供一次免费的预检服务,对设备健康状况进行检查:
2.3基础服务
1 在线支持中心
2 跟踪系统
通过多种方式和渠道接受客户的服务请求,由专业的工程师处理,保证客户的申请在规定的时间内得到响应。
问题处理的升级机制
当客户系统产生各种级别的故障时得到相应级别的关注和资源支持。
辅助故障定位
维保项目执行过程中经常出现系统故障难以迅速准确定位的情况,作为硬件系统维护服务提供者,服务商工程师可通过电话或其他远程方式协助客户对维保范围外设备的故障进行定位。
3.1服务级别(SLA)
SLA 指标定义
工程师电话响应时间:
从接到客户故障申报之时起,到工程师电话反馈给客户止,所使用的时间。
工程师现场响应时间:
从接到客户故障申报之时起,到工程师抵达故障现场之时止,所使用的时间。
故障解决时间:
从接到客户故障申报之时起,到故障完全解决、系统恢复并能够保证业务正常
运行之时止,所使用的时间。
备件到达现场时间:
从接到客户故障申报之时起,到备件抵达故障现场之时止,所使用的时间。
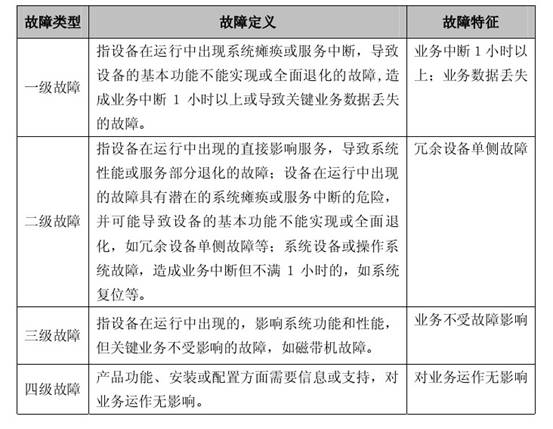
故障级别定义

可选服务级别(SLA)
服务商为客户提供的硬件支持服务目前有八种服务级别供客户根据自身业务特点进行选择:
标准服务SLA-1

标准服务SLA-2

标准服务SLA-3

标准服务SLA-4

标准服务SLA-5

标准服务SLA-6

标准服务SLA-7

标准服务SLA-8

注:“标准服务”中的“备件发货时间”是指从接到客户故障申报之时起,到服务商向客户发出备件,所使用的时间。
适用城市:上海
故障解决流程:

A)故障发生
客户拨打服务商指定工程师电话,提出服务请求。
客户需提供以下信息:
1 机器型号、序列号
2 故障简单描述
3 客户方联系人及联系方式
B)故障处理中
服务商工程师会力求远程尽快解决问题,如果确定故障不能通过远程方式解决,则服务商的工程师会在相应服务级别规定时间内赶到客户现场,帮助客户尽快排除故障,若故障需要更换备件来解决,服务商也将按服务级别中的要求按时将备件送达客户现场。
C)故障解决后
提交《故障处理报告》,让客户知晓故障原因、处理方式;
简单的技术交流,与客户分析故障原因,提出避免该类型故障的建议。
1) 支持服务:上海服务商信息技术有限公司(以下简称服务商)将为客户提供合约规定的支持服务。具体的服务事项以双方签订的协议为准。
2) “客户”是指:
与服务商签订合约的最终客户;
3) 服务限定:
a、服务商为之提供合约所签订的产品型号而定,不会超出合约所限定的范围。
b、客户所购服务的生效日期以双方签订维护合约并由服务商预检确认后开始生效,并非客户同服务商签订合同之日起生效。服务生效日期以服务商确认之日为准。
c、服务有效期以双方协议为准,但因客户违反协议有关规定导致服务商单方面解
除协议或双方经协商均同意解除协议等除外。
4) 服务商担保:
在协议有效期间内,如果客户在保设备发生故障且需要更换备件时,服务商对客户保证所更换备件均为设备制造商认可且可正常使用的设备,并对客户更换的故障备件进行回收。以上所述保证是唯一且全部的责任,无其他的书面、口头的或明示、默示的保证。在法律许可的范围内,服务商不做出任何关于适销性或适合于某种以特定目的、所有权以及不侵权的默示担保。
5) 客户的责任:
a、服务商提供服务支持时,客户有义务提供所有合理的帮助并与服务商工程师合作。例如:按照服务商的要求执行自我测试或者诊断程序,提供全部必要的资料,或者完成基的补救作业。
b、客户有义务向服务商服务人员提供充足的电力等其他必要条件以执行必要的硬件维护和检查工作,并提供正常运行所必需的现场工具。
c、客户对服务合约范围内设备的安全和机密信息负责,并有义务在软、硬件系统以外保留程序用于恢复丢失的数据、文件和程序。
d、对于必须由设备制造商提供介质及序列号才能解决的故障,客户有责任为服务商交付工程师提供序列号及介质。
e、客户需确保服务交付之前所保设备处于上线并正常运行状态,如在预检过程中发现客户所保设备已出现故障或其他问题处于非正常运行状态,不在服务范围内,如需服务商解决需另行付费。
f、维保期内,服务商负责更换的备件(易损耗材类备件不在服务商负责范围内,可不返还),客户必须在 10日内将替换的故障备件返还至服务商。
6) 服务商的责任:
服务商对因不可抗力及非因服务商原因造成的延迟履约或不履约不承担任何责任。
7) 免责条款:
a、服务商不提供设备制造商任何不公开的信息,包括但不限于工具、代码(激活码)、程序等。
b、由于客户未能及时提供序列号及介质而造成故障没有及时解决,服务商对此不负任何责任。
c、服务商对预检中发现的故障(不限于故障)设备问题,不在服务合约服务范围内,如需服务商解决需另行付费。
d、对于未经服务商授权而对设备进行硬件拆卸、机房环境不符合规范、重大自然灾害等不可控原因导致的故障,服务商不承担责任。
e、故障处理过程中,若因服务商工程师操作不当引起的数据问题,服务商负责处理;在正常操作的情况下出现的数据问题,服务商不对此负责。
f、硬件支持服务只包含对硬件及操作系统的维护工作,服务商不负责解决应用软件、数据相关问题。
g、由于客户方数据、应用系统等问题影响SLA的达成,不视为我方违约。
